当前位置:首页 > > 二十一、小仪表及配品配线

UNITA-YR208 X射线荧光光谱分析仪

执行标准:

执行标准:JJG1035—2022

产品别名:

产品别名:分光仪、光谱仪

产品特性:
产品特性:
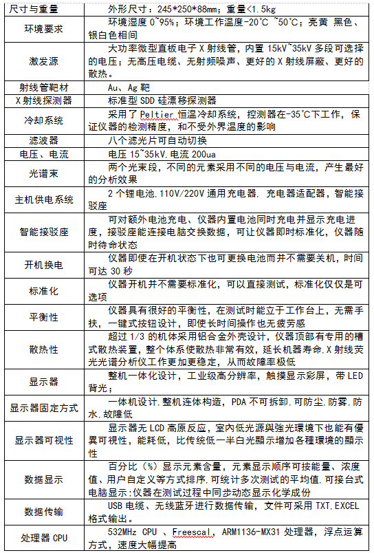
电压、电流:电压15~35kV,电流200ua;
可测试Mg;Al;Si;P;S等轻质元素;
携带方便,操作简单;
产品品牌:盟易测
24小时服务热线:186-2718-0062
UNITA-YR208 X射线荧光光谱分析仪特性
1.超高的检测精度精确度高。
2.超高的稳定性,超高的重复性。
3.优异的线性相关性。
4.采用了完全重新设计的射线管、无高压电源线、无 RF 噪音、更好的X射线屏蔽。
5.结构更精密,缩短了射线管、探测器与被测样品之间的距离,对于某些应用信号提高了~40%.
6.新的滤波轮更轻、更薄,在位置上更加接近被测样品,具有8 个滤波器,可适应最高的配置,不同的元素采用不同的滤波器,产生最好的分析效果。
7.超过1/3的机体采用铝合金外壳设计,仪器顶部有专用的槽式散热装置,整个体系使散热非常有效,延长机器寿命,X射线荧光光谱分析仪工作更加更稳定,从而故障率极低。
8.X射线荧光光谱分析仪具有惊人的计数率,高达200000,比普通的Si-Pin X射线探测器获取数据的能力高10倍。
9.可测试Mg;Al;Si;P;S等轻质元素。
10.内置的气压计可以纠正气压,气压计压力感应,可根据不同的压力调整,从而是检测值更加准确,仪器预设海平面,客户在不同的海拔高度测试,无需再次校准。
11.内置的加速器可探测运动和震动,使仪器不用时待机,拿起时工作。
12.智能接驳座可对额外电池充电、仪器内置电池同时充电并显示充电进度,接驳座能连接电脑交换数据,可让仪器即时标准化,仪器随时待命状态。
13.仪器即使在开机状态下也可更换电池而并不需要关机,在系统运作中拔掉电池,有超过30秒的时间可以插入一个新电池。
14.仪器开机并不需要标准化,可以直接测试,标准化仅仅是可选项。
15.仪器外壳采用铝合金、塑胶设计,坚固耐用,手柄软胶设计,手感好,更适合长时间使用。
16.仪器具有很好的平衡性,在测试时能立于工作台上,不需要用手扶持,一键式按钮设计,即使长时间操作也无疲劳感。
17.工业级可触摸的显示屏与主机一体化密封设计,可承受野外恶劣的工作环境。密封的仪器可在雨天、尘土飞扬的矿山环境中长时间正常工作。

UNITA-YR208 X射线荧光光谱分析仪性能
1.真正实现在现场进行无损、快速、准确的检测,直接显示元素的百分比含量。
2.只需将合金分析仪直接接触待测合金表面,无须等待和花费时间即可现场确定合金等级。
3.被检测的样品的对象可以是合金块、合金片、合金线、合金渣、合金粉。
4.不规则或小型样品的补偿性测试方法能检测很小或很少的样品,如直径为0.04mm的细丝也能立即辨认。
5.手枪式可延伸的探头设计能对管道内部、焊缝等位置进行检测。
6.可检测温度高达450℃的高温材料。
7.可现场在库中添加、编辑、删除合金牌号。
8.无需借助电脑,可在现场随意指定,查看,放大相关元素的光谱图。
9.腰带、枪套、肩带能将仪器牢牢地固定在你的腰部,可在野外活动自如。
10.更高的检测精度,多次测试的平均值统计功能可有效地提高仪器的检测精度。
11.超大的图标显示,菜单式驱动,微电脑WINDOWS系统使仪器操作更加简便。
12.电磁干扰被屏蔽,即使在靠近手机或双向无线通信装置处也能正常工作。

技术参数

UNITA-YR208 X射线荧光光谱分析仪技术规格


产品附件

相关推荐

售后保障

相关产品
相关文章
Message
在线留言