产品用途
技术参数
产品附件
相关推荐
售后保障
◆MOYICE-TAG9117远程核相仪简述
MOYICE-TAG9117 远程核相仪又名无线高压卫星授时远程核相器,由X接收器、Y接收器、X探测器、Y探测器、伸缩绝缘杆等组成,可以对环网柜、中置柜、开关柜进行核相,具有普通核相仪的功能。卫星授时核相能实现超远距离核相、地下室核相、矿井下核相,授时精度小于30nS。接收器采用3.5寸真彩液晶屏,内置六合一多模卫星授时模块,支持多种卫星导航系统,包含32个跟踪通道,可以同时接收六种卫星授时系统的GNSS信号,并且实现联合授时,确保核相精准。接收器同屏显示实时相位、频率,具有“X信号正常、Y信号正常、同相、异相”等语音提示,清晰直观。空旷地面普通核相距离可达160m,卫星授时核相距离大于500km,能对1V~550kV的电压线路全智能核相,也可用于高压线路和完全密封的环网柜低压感应点核相,其中35kV以下的裸导线探测器可以直接接触核相,35kV以上的裸导线采用非接触式核相,非接触核相是将探测器逐渐靠近被测导线,当感应到电场信号时就可以完成核相,这样无需直接接触高压导线,更加安全!本核相仪还同时具有高压验电器、高压相位表、高压相序表的功能,可以用于验电、相序测试,变压器组别判断等。
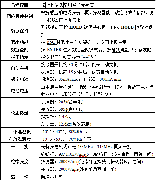
◆MOYICE-TAG9117远程核相仪技术参数

